中国驻韩国大使馆刚刚发布通告称,根据国内指示,自即日起,中国驻韩国使领馆暂停签发韩国公民赴华访问、商务、旅游、就医、过境以及一般私人事务类短期签证。
中国驻韩国大使馆表示,上述措施将视韩国对华歧视性入境限制措施取消情况再作调整。
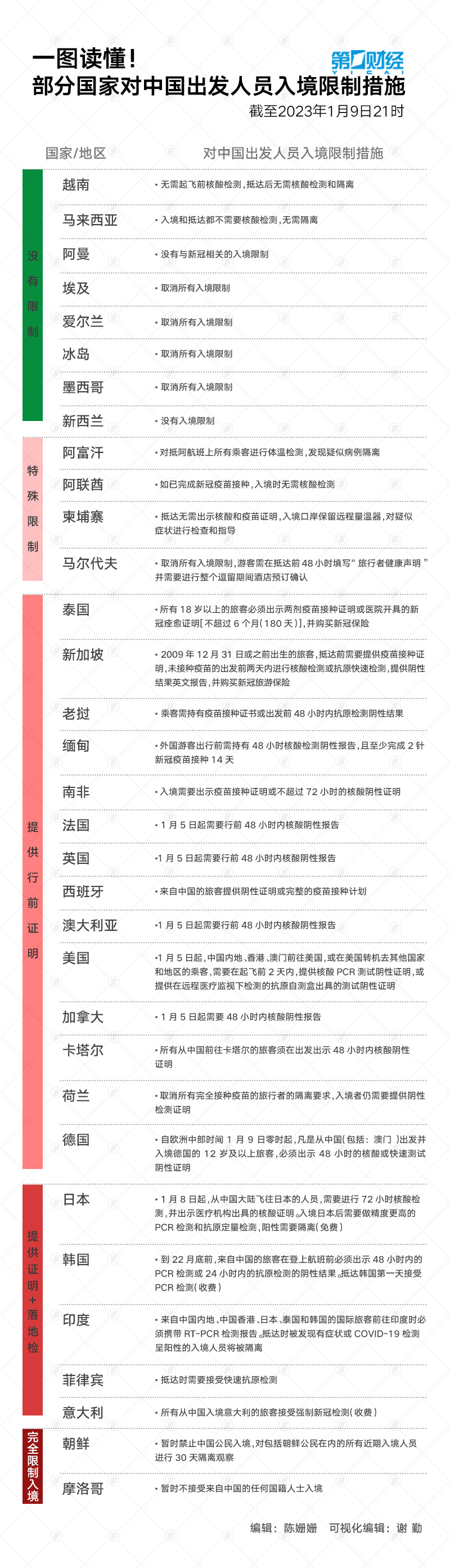
韩国对华歧视性入境限制措施,主要是指来自中国的旅客在登上赴韩航班前,必须出示48小时内的PCR检测或24小时内的抗原检测阴性结果,抵达韩国第一天也要接受PCR检测,并且是自费。
韩国并不是唯一一个对华有入境限制措施的国家,第一财经记者昨日曾梳理多国的入境限制措施,详情可看一图读懂|出入境放开并非说走就能走,各国对华入境限制到底谁严谁松

对于多国针对中国旅客出台入境限制的情况,外交部发言人汪文斌昨天在发布会上表示,中方发布新冠病毒感染“乙类乙管”总体方案和中外人员往来暂行措施之后,多国表态予以欢迎,但也有少数国家宣布对自中国的旅客采取入境限制措施。对此中方以最大的诚意,本着实事求是的态度,与有关国家进行了充分沟通,详细介绍了中方优化调整防疫措施的科学性、合理性和当前中国国内的疫情形势。但令人遗憾的是,少数国家罔顾科学和事实,仍执意针对中国采取歧视性入境限制措施,对此中方坚决反对,并将采取对等措施。
去哪儿数据显示,2023年1月1日至今,入境机票预订量TOP5分别为韩国、中国香港、泰国、中国澳门、马来西亚。出境机票预订量TOP5的目的地分别为泰国、中国澳门、韩国、美国和新加坡。韩国分列出境第三、入境第一。
昨天还有媒体报道称,韩国飞中国的机票已“一票难求”,但记者通过去哪儿旅行App查询发现,国内的票务网站上,1月内仍有韩国飞往内地的机票在售,并未像韩国票务网站一样“一票难求”。
平台上1月15日首尔-上海含税直飞价格为6453元,1月22日首尔-青岛含税直飞价格为2390元,1月22日首尔-南京含税直飞价格为2423元。
来源:第一财经